当前位置: 储能网 » 储能政策 » 正文

江苏两个细则:储能应具备孤岛检测、AVC和无功调节能力!一次调频无补偿!

日期:2025-10-09    来源:江苏能源监管办

国际储能网

2025
10/09
11:19
文章二维码

手机扫码看资讯

关键词: 新型储能电站 储能系统 储能电池舱

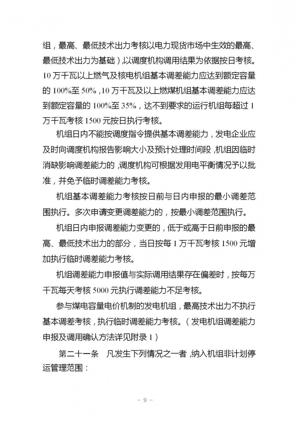
9月29日,江苏能监办发布“两个细则”(征求意见稿)。其中明确:储能电站应具备孤岛检测和断开电网连接的能力、具备AVC自动电压调节、具备无功调节等能力。尤其值得注意的是,此次两个细则明确将风电光伏储能的一次调频列入基本电力辅助服务、无需补偿。而备用、有偿无功调节、转动惯量、爬坡、黑启动等,将可以通过固定补偿或市场化方式提供补偿。

《江苏电力并网运行管理实施细则》指出,纳入输配电价管理的独立新型储能电站暂不执行运行管理考核。

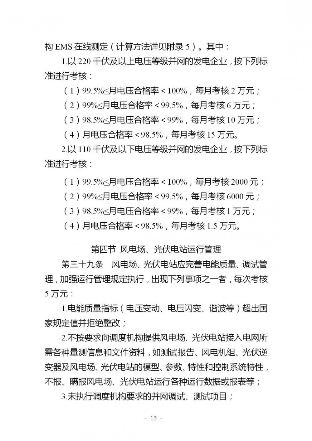
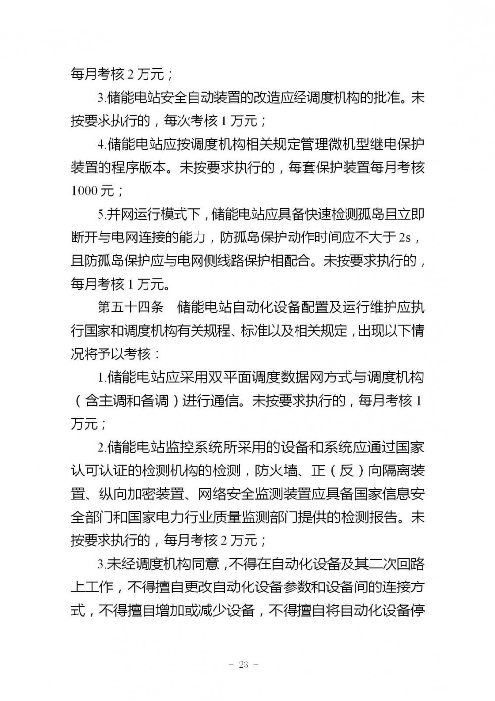
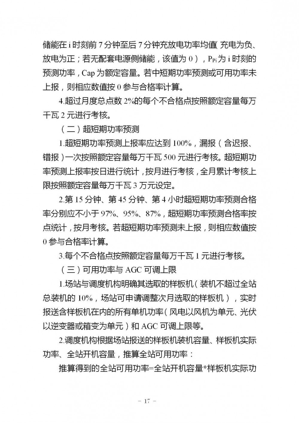
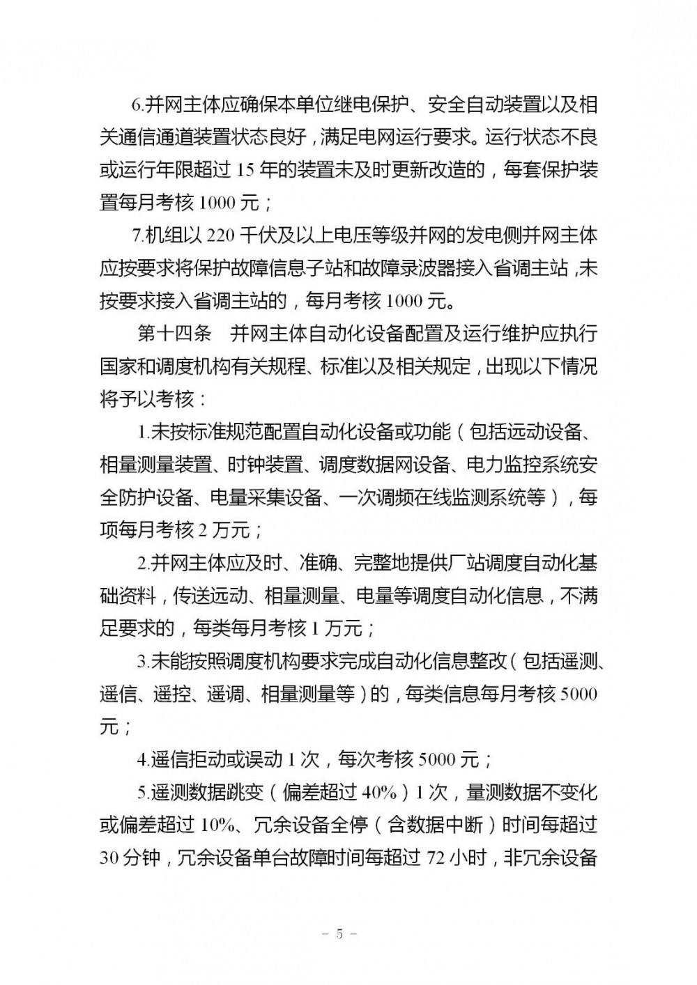
储能电站应具备快速检测孤岛且立即断开与电网连接的能力,防孤岛保护动作时间应不大于2s,未按要求执行的,每月考核1万元。

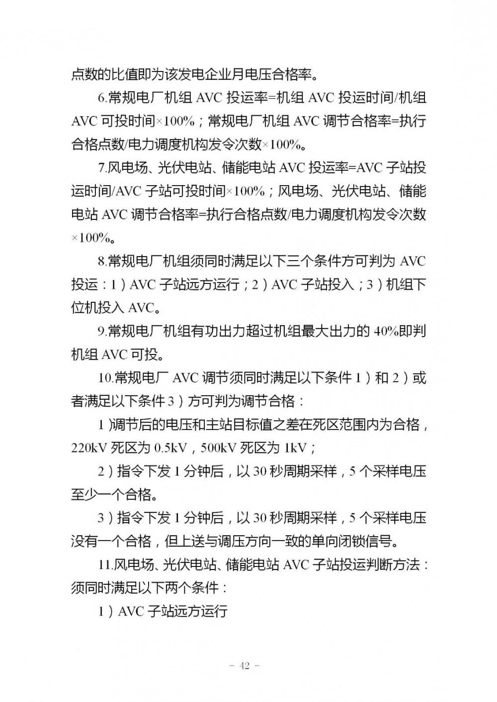
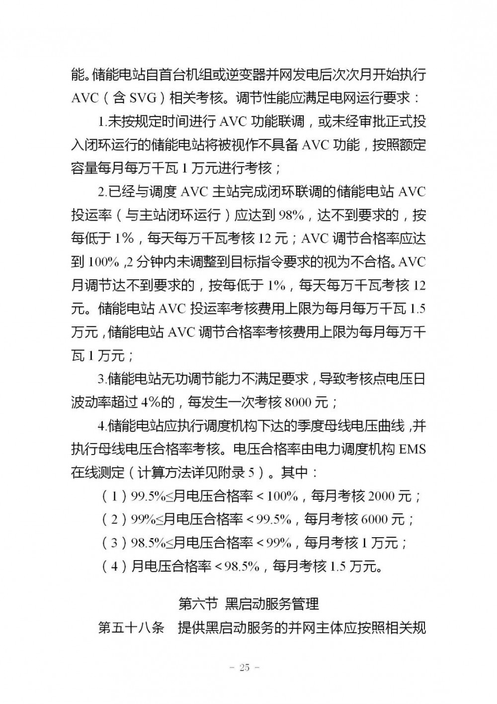
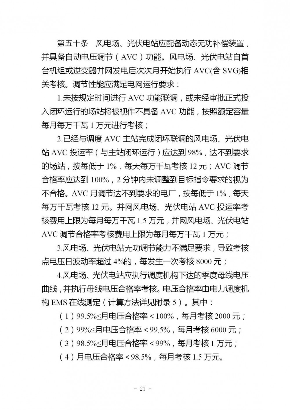
储能电站应具备自动电压调节(AVC)功能。不具备AVC功能,按照额定容量每月每万千瓦1万元进行考核。而且AVC投运率应达到98%,每低于1%,每天每万千瓦考核12元,考核费用上限为每月每万千瓦1.5万元;AVC调节合格率应达到100%,每低于1%,每天每万千瓦考核12元,考核费用上限为每月每万千瓦1万元。

储能电站无功调节能力不满足要求,导致考核点电压日波动率超过4%的,每发生一次考核8000元。

储能电站应执行调度机构下达的季度母线电压曲线,并执行母线电压合格率考核。电压合格率由电力调度机构EMS在线测定,其中当月电压合格率<98.5%,每月考核1.5万元。

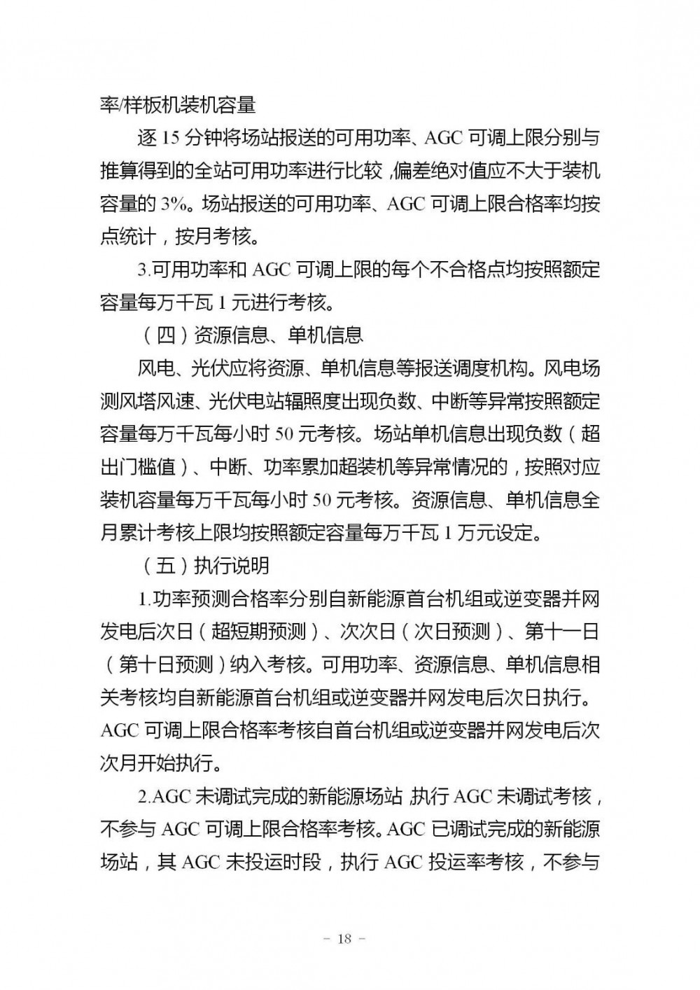
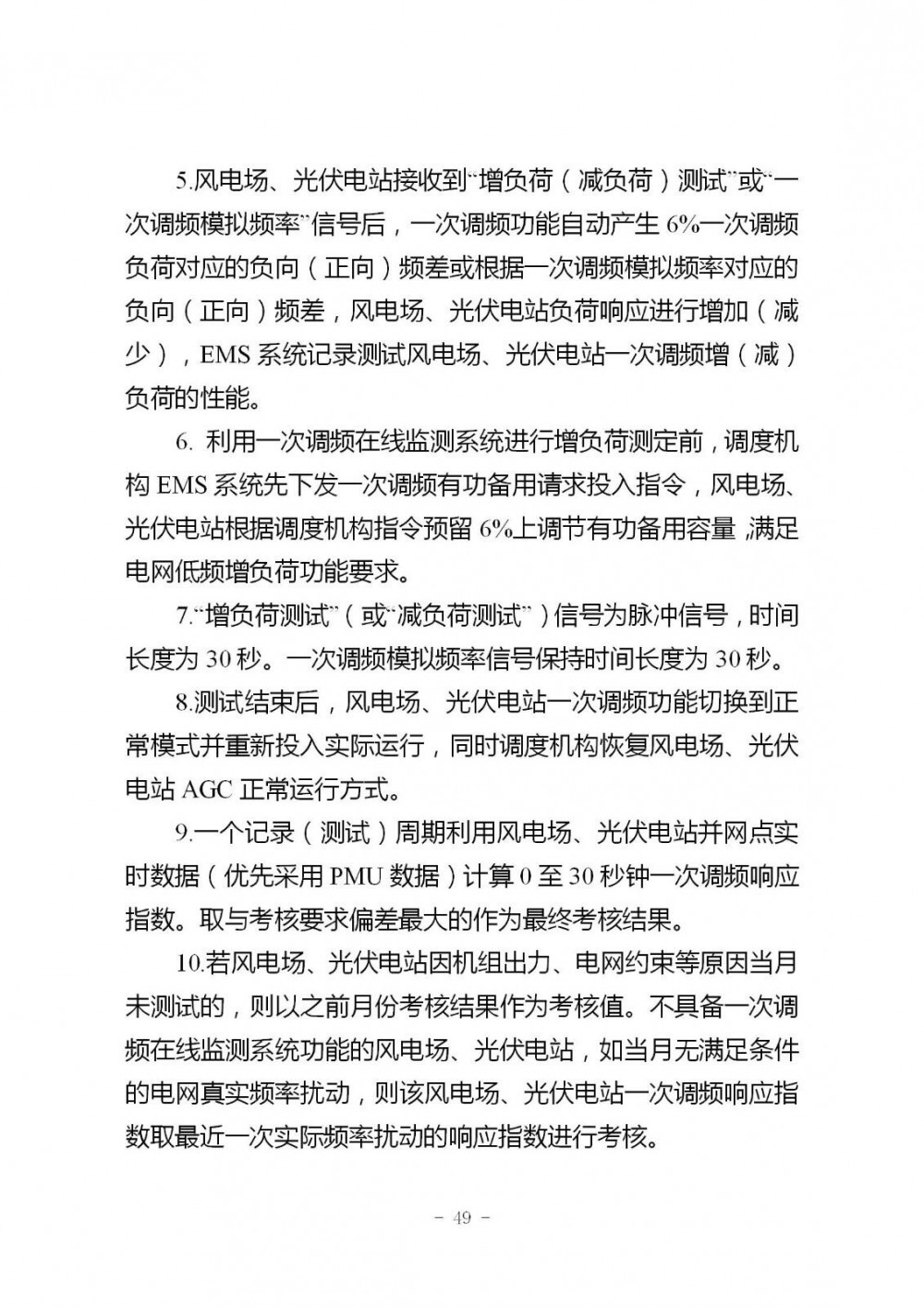
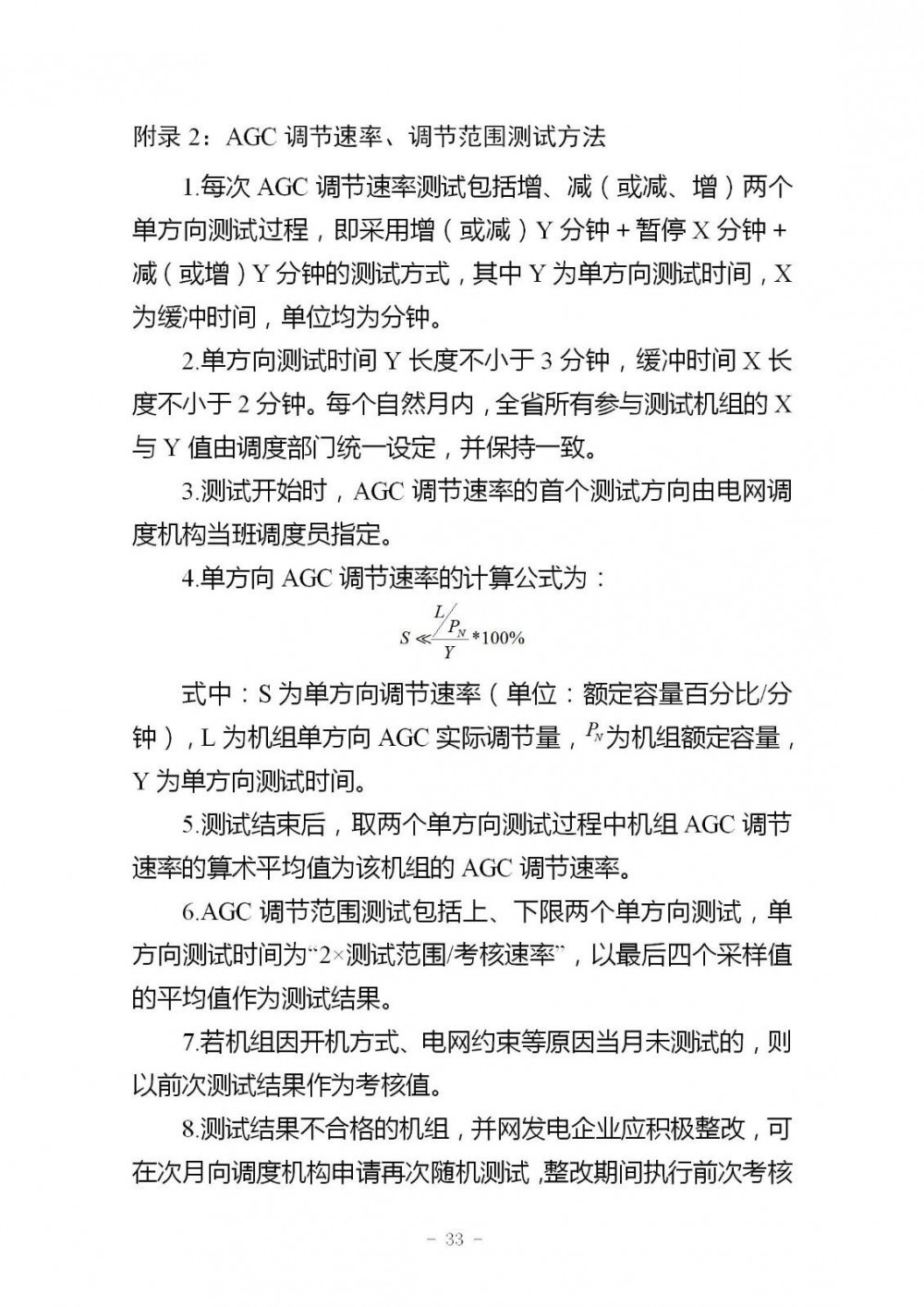
一次调频实时监测评估系统启动条件为:电网频差超过一次调频死区(风电场设置为±0.10Hz,光伏电站设置为±0.06Hz)并持续30秒以上。

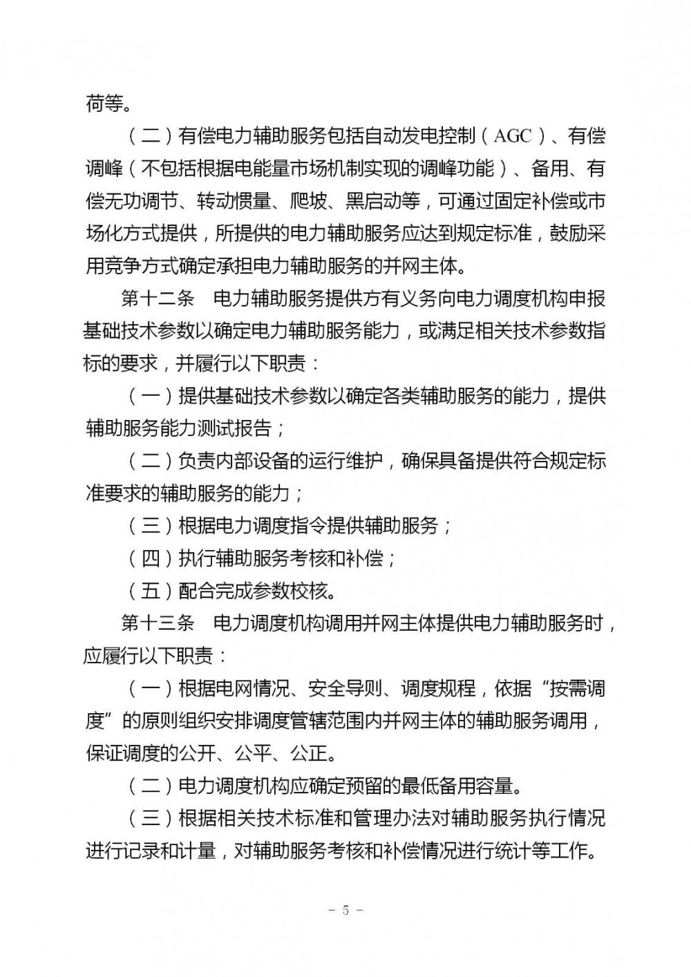
《江苏电力辅助服务管理实施细则》明确,电力辅助服务的种类分为有功平衡服务、无功平衡服务和事故应急及恢复服务。其中有功平衡服务包括调频、调峰、备用、转动惯量、爬坡等电力辅助服务。无功平衡服务即电压控制服务。

其中基本电力辅助服务为并网主体义务提供,无需补偿,包括一次调频、基本调峰、基本无功调节、稳定切机、稳定切负荷等。

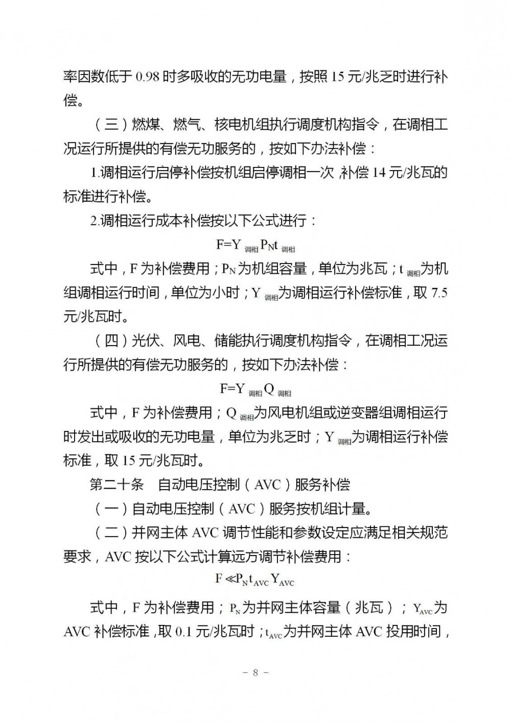
有偿电力辅助服务包括AGC、有偿调峰(不包括电能量市场调峰)、备用、有偿无功调节、转动惯量、爬坡、黑启动等,可通过固定补偿或市场化方式提供。

转动惯量依据并网主体向系统提供转动惯量设备的维护成本确定其补偿标准。

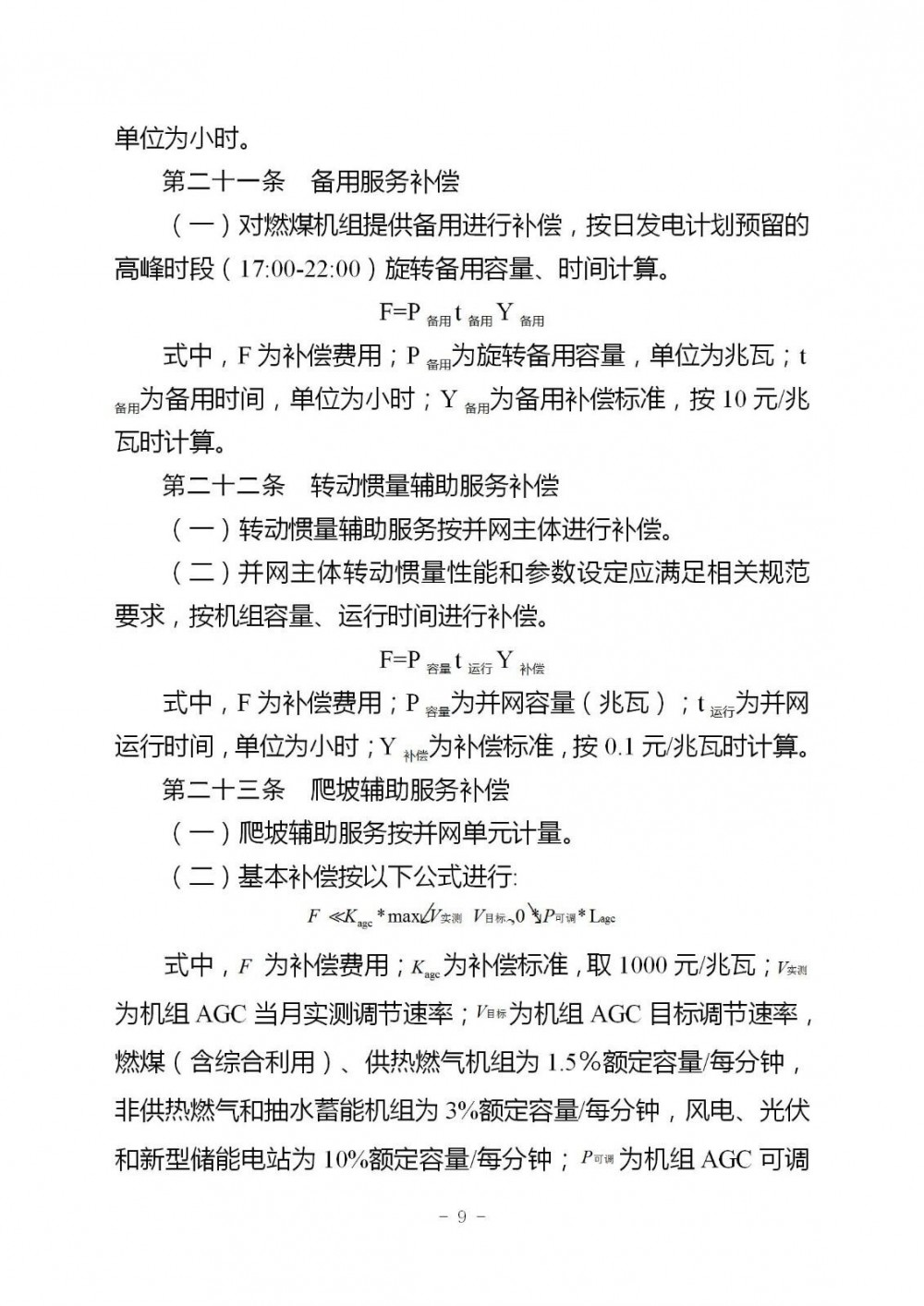
爬坡依据系统负荷大幅变化时,并网主体提供爬坡辅助服务而增加的成本合理确定其补偿标准。爬坡辅助服务补偿标准,取1000元/兆瓦。

有偿无功按照低于新建无功补偿装置和运行维护成本的原则,依据提供有偿无功服务而增加的成本确定其补偿标准。光伏、风电、储能执行调度机构指令,在调相工况运行所提供的有偿无功服务的,补偿标准取15元/兆瓦时。

对事故预案确定的提供黑启动服务的机组按抽水蓄能6万元/月,其它电厂按8万元/月的标准进行补偿。

已开展市场化交易的电力辅助服务品种,根据市场交易规则进行清算、结算,不再执行本细则中相关的固定补偿。未开展市场化交易的电力辅助服务品种,按月进行电力辅助服务补偿清算、结算。启停调峰辅助服务市场产生的补偿费用纳入本细则进行分摊、结算。

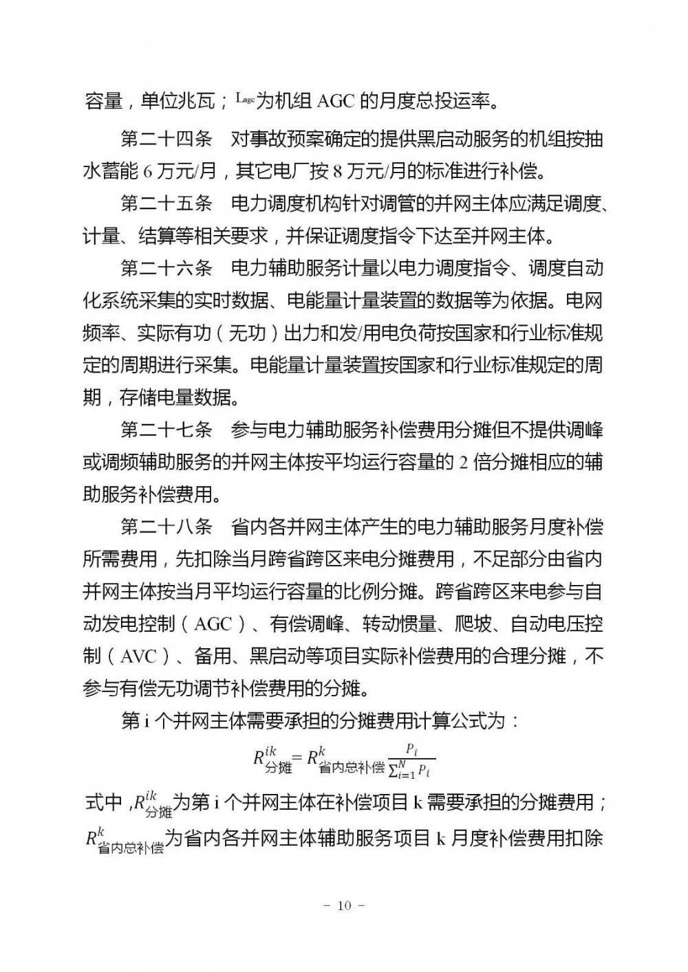
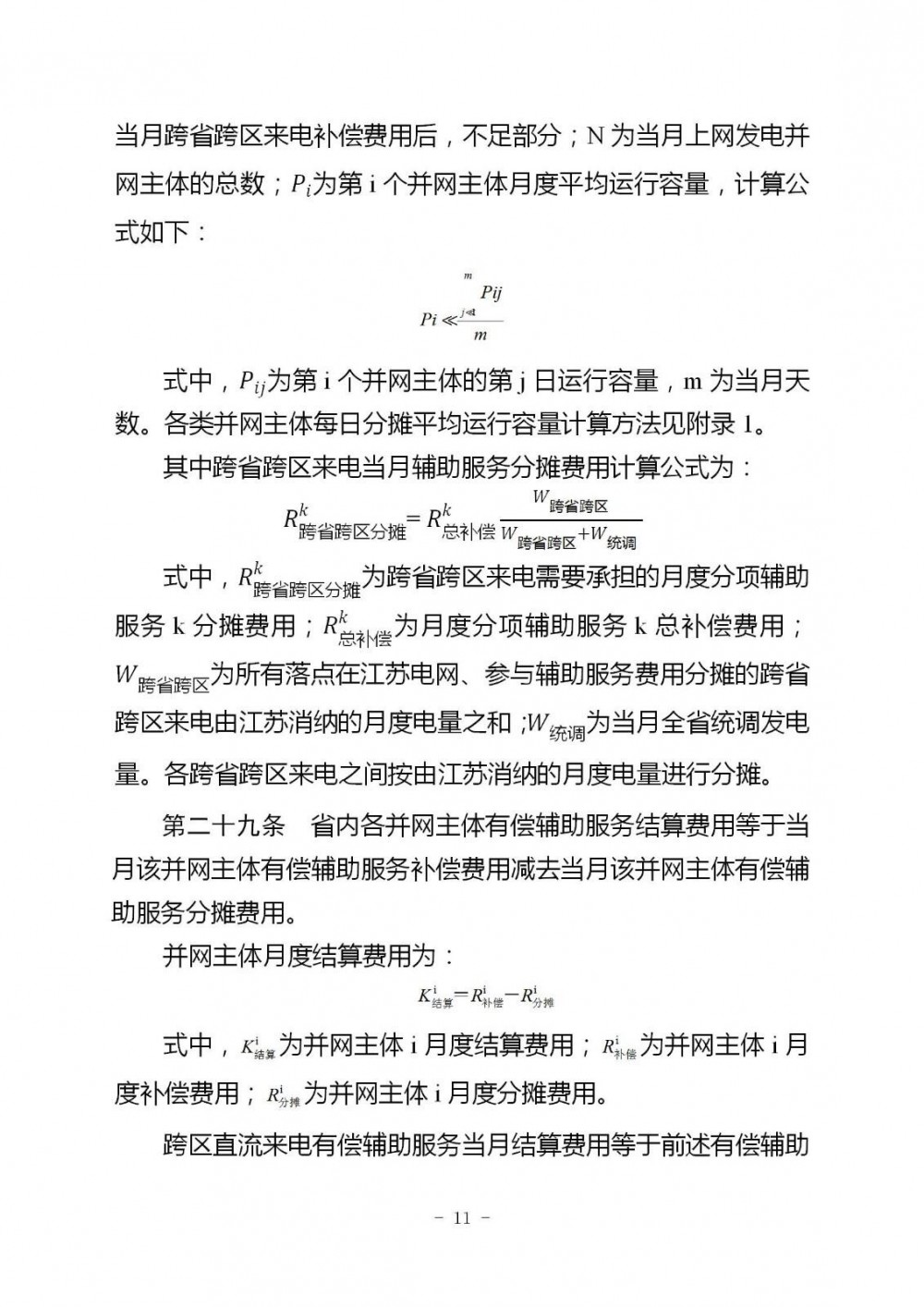
参与电力辅助服务补偿费用分摊但不提供调峰或调频辅助服务的并网主体按平均运行容量的2倍分摊相应的辅助服务补偿费用。

文件还提出,条件成熟后,传统高载能工业负荷、工商业可中断负荷、电动汽车充电网络、虚拟电厂等负荷侧并网主体,可参考执行。

本细则自发布之日起实施,有效期5年。

原文如下:

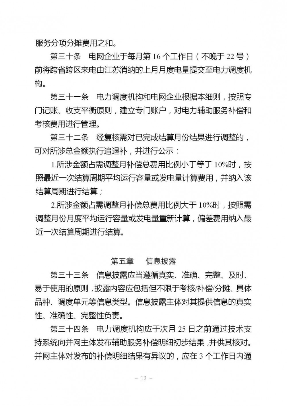
江苏能源监管办关于公开征求《江苏电力并网运行管理实施细则(征求意见稿)》《江苏电力辅助服务管理实施细则(征求意见稿)》意见的公告

为进一步规范江苏电力并网主体管理,协同推进电力市场建设,切实保障电力系统安全运行和电力市场有序运营,江苏能源监管办组织对《江苏电力并网运行管理实施细则》《江苏电力辅助服务管理实施细则》进行了修订,现将征求意见稿向社会公开征求意见。

此次征求意见时间为2025年9月30日至2025年10月29日。有关意见建议可传真至025-83301675,或将邮件发送至njbscc@126.com。

感谢您的参与和支持!

附件1江苏电力并网运行管理实施细则征求意见稿.docx

附件2江苏电力辅助服务管理实施细则征求意见稿.docx

国家能源局江苏监管办公室

2025年9月29日


返回 国际储能网 首页

能源资讯一手掌握,关注 "储能头条" 微信公众号

看资讯 / 读政策 / 找项目 / 推品牌 / 卖产品 / 招投标 / 招代理 / 发文章

扫码关注

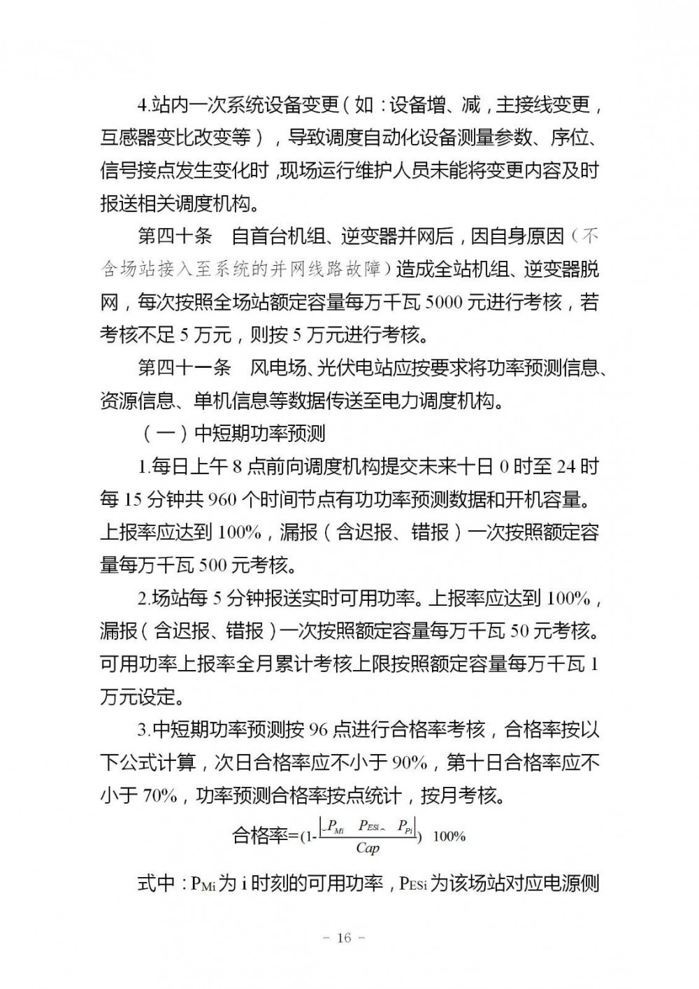
0条 [查看全部]   相关评论

国际能源网站群

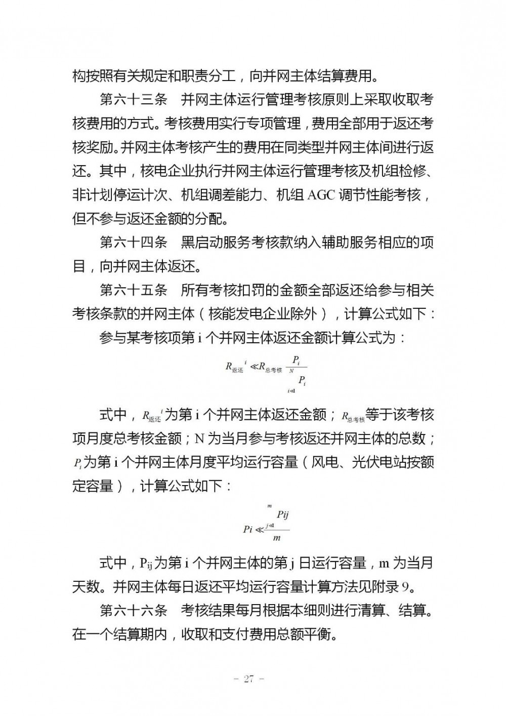
国际能源网 国际新能源网 国际太阳能光伏网 国际电力网 国际风电网 国际储能网 国际氢能网 国际充换电网 国际节能环保网 国际煤炭网 国际石油网 国际燃气网