当前位置: 储能网 » 储能产业 » 正文

推进储能市场发展!富临精工拟与宁德时代共同对子公司江西升华增资扩股

日期:2025-09-30    来源:富临精工

国际储能网

2025
09/30
15:33
文章二维码

手机扫码看资讯

关键词: 储能市场 富临精工 宁德时代

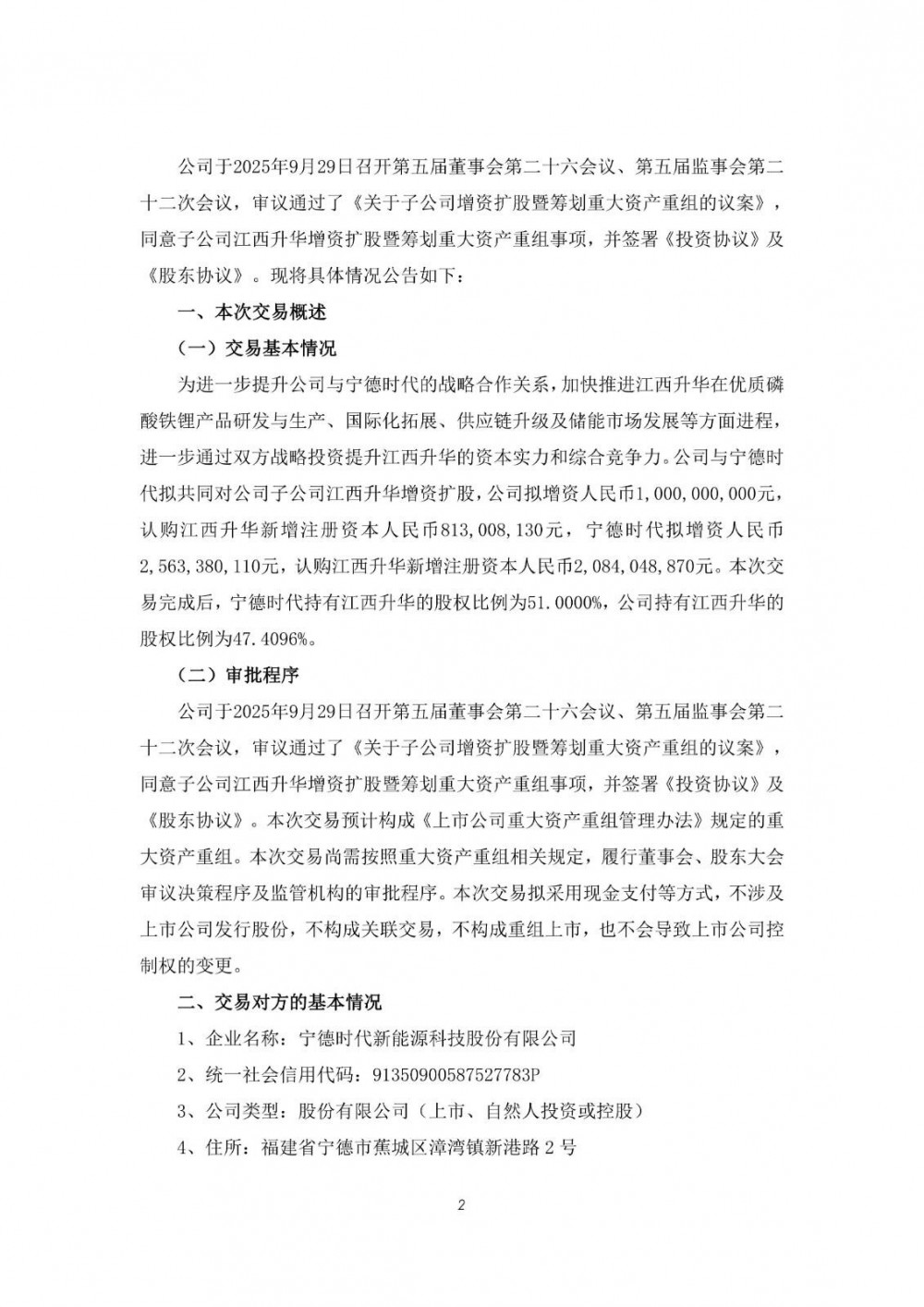
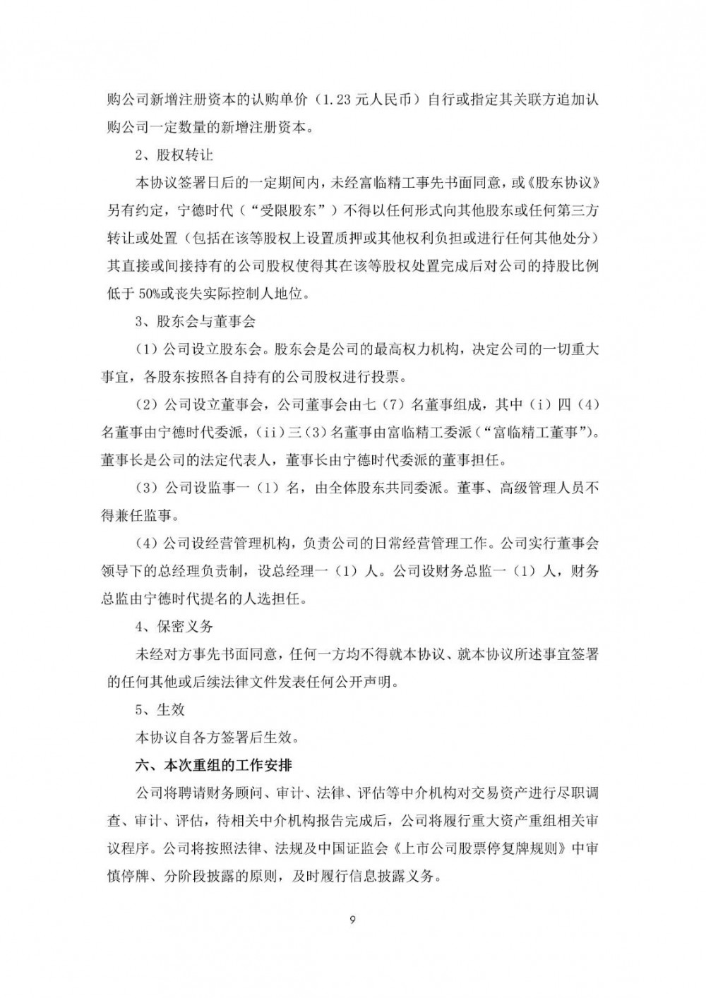
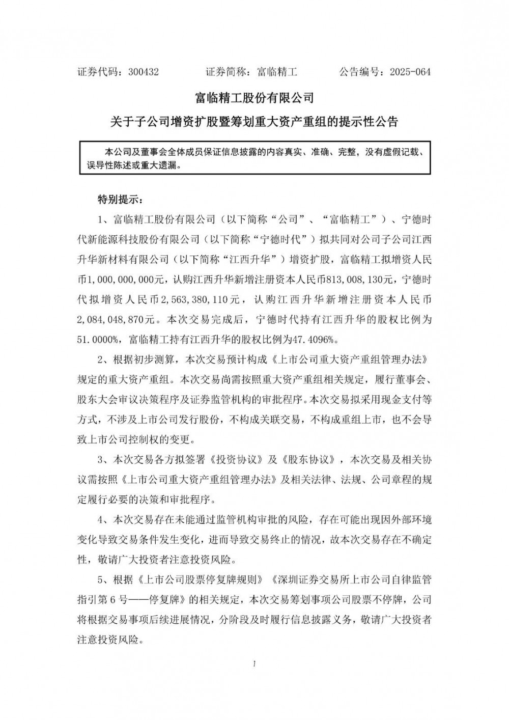
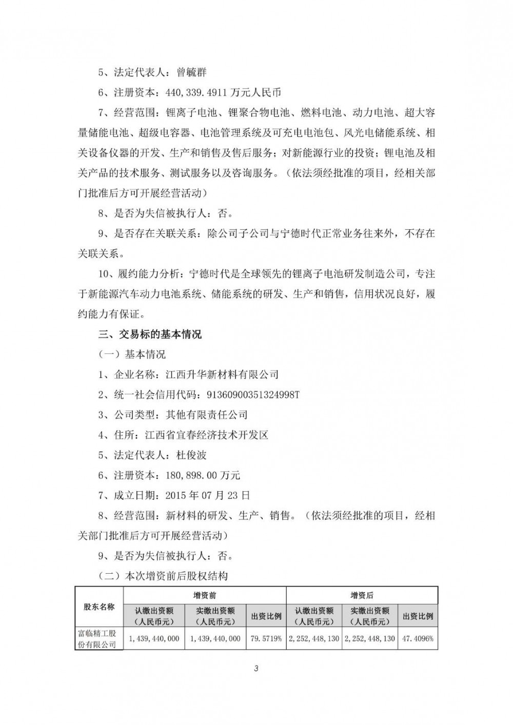
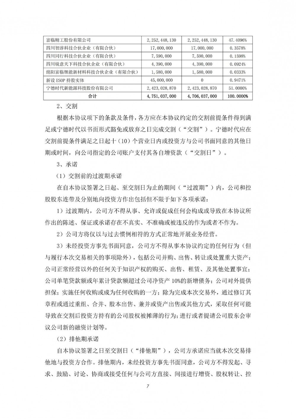
9月29日,富临精工发布公告,为进一步提升公司与宁德时代的战略合作关系,加快推进江西升华在优质磷酸铁锂产品研发与生产、国际化拓展、供应链升级及储能市场发展等方面进程,公司与宁德时代拟共同对公司子公司江西升华增资扩股,公司拟增资人民币10亿元,认购江西升华新增注册资本人民币8.13亿元,宁德时代拟增资人民币25.63亿元,认购江西升华新增注册资本人民币20.84亿元。本次交易完成后,宁德时代持有江西升华的股权比例为51%,公司持有江西升华的股权比例为47.4096%。

原公告如下:


返回 国际储能网 首页

能源资讯一手掌握,关注 "储能头条" 微信公众号

看资讯 / 读政策 / 找项目 / 推品牌 / 卖产品 / 招投标 / 招代理 / 发文章

扫码关注

0条 [查看全部]   相关评论

国际能源网站群

国际能源网 国际新能源网 国际太阳能光伏网 国际电力网 国际风电网 国际储能网 国际氢能网 国际充换电网 国际节能环保网 国际煤炭网 国际石油网 国际燃气网