当前位置: 储能网 » 储能项目 » 电网侧 » 正文

招标 | 1.1018元/Wh、200MW/400MWh!宁夏平罗县共享储能EPC招标

日期:2025-09-29    来源:中国招标投标公共服务平台

国际储能网

2025
09/29
15:56
文章二维码

手机扫码看资讯

关键词: 共享储能电站 储能系统 储能设备

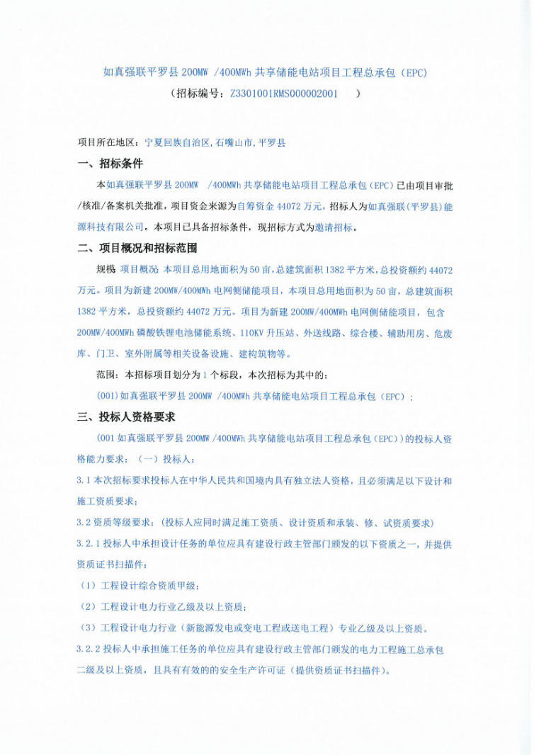
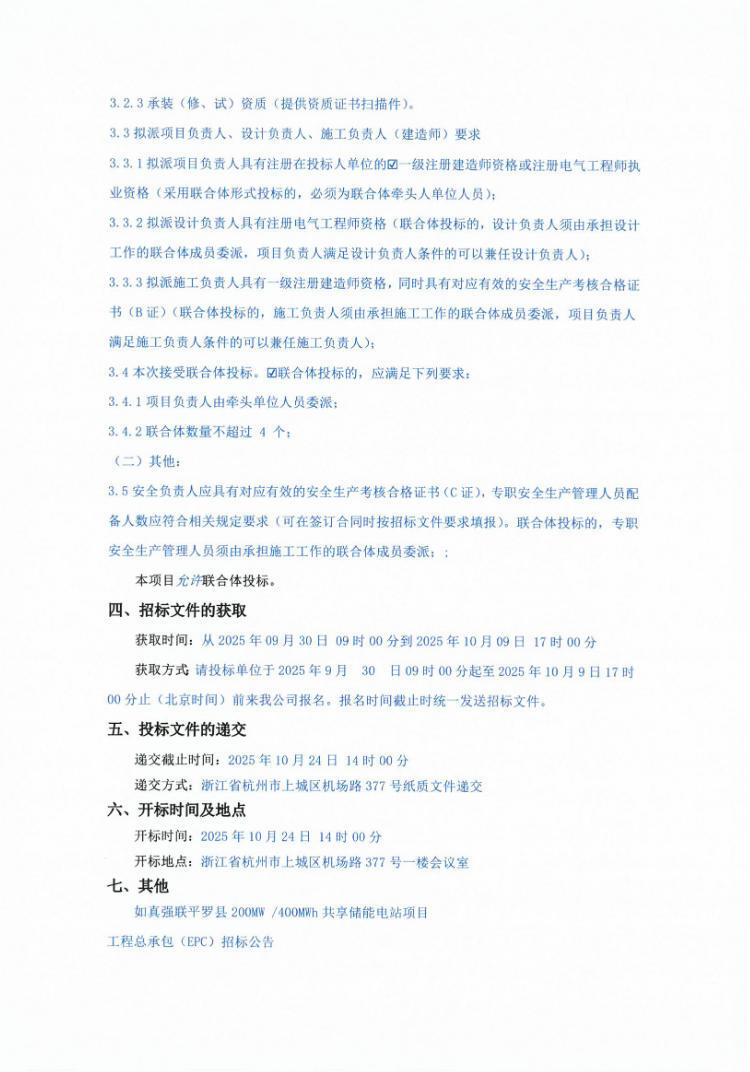
9月29日,如真强联平罗县200MW /400MWh共享储能EPC招标,项目位于宁夏石嘴山,项目资金来源为自筹资金44072万元,约合1.1018元/Wh。

本项目总用地面积为50 亩,总建筑面积 1382 平方米。项目为新建 200MW/400MWh 电网侧储能项目,本项目总用地面积为 50 亩,总建筑面积1382 平方米,总投资额约 44072 万元。项目为新建 200MW/400MWh 电网侧储能项目,包含200MW/400Mwh 磷酸铁锂电池储能系统、110KV 升压站、外送线路、综合楼、辅助用房、危废库、门卫、室外附属等相关设备设施、建构筑物等。

原公告如下:


返回 国际储能网 首页

能源资讯一手掌握,关注 "储能头条" 微信公众号

看资讯 / 读政策 / 找项目 / 推品牌 / 卖产品 / 招投标 / 招代理 / 发文章

扫码关注

0条 [查看全部]   相关评论

国际能源网站群

国际能源网 国际新能源网 国际太阳能光伏网 国际电力网 国际风电网 国际储能网 国际氢能网 国际充换电网 国际节能环保网 国际煤炭网 国际石油网 国际燃气网