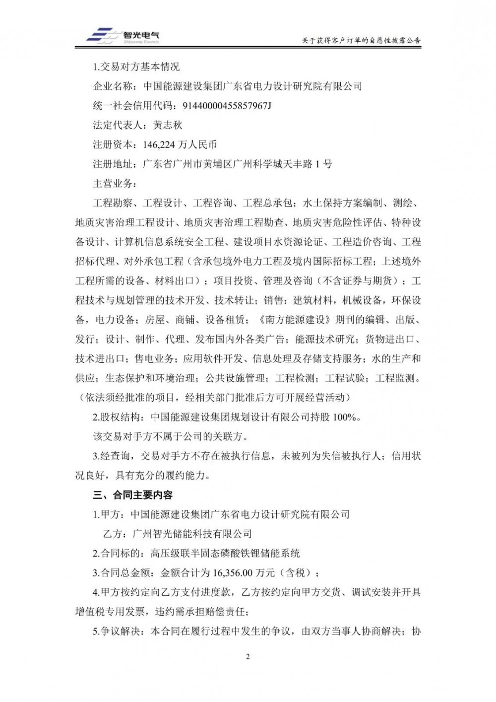
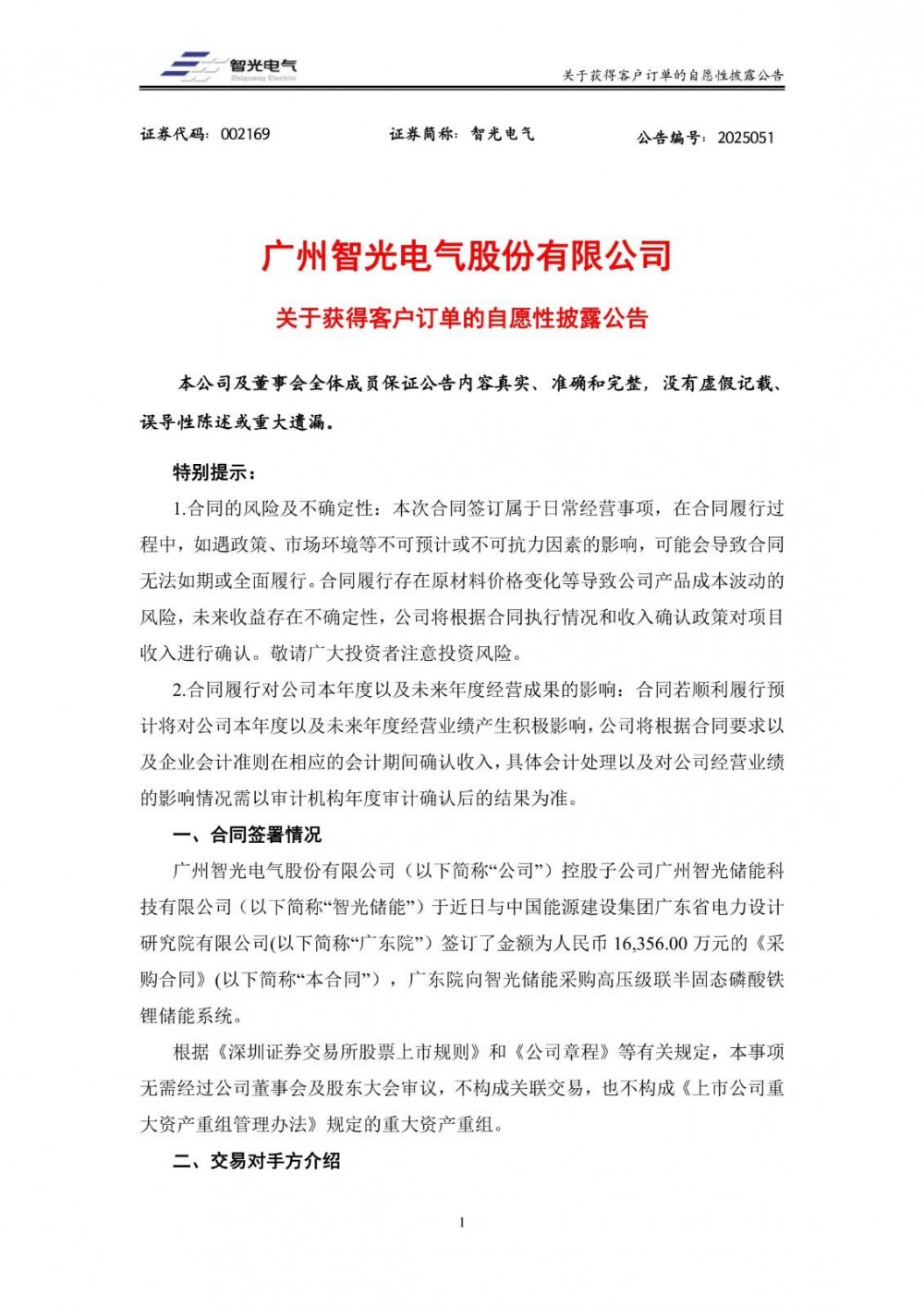
近日,智光电气发布公告称,公司控股子公司广州智光储能科技有限公司于近日与中国能源建设集团广东省电力设计研究院有限公司签订了金额为人民币16,356.00万元的《采购合同》,广东院向智光储能采购高压级联半固态磷酸铁锂储能系统。
本合同涉及的业务为公司主营业务,若该合同顺利履行,预计将对公司本年度以及未来年度的财务状况以及经营业绩产生积极影响。合同履行对公司业务的独立性不产生影响,公司主要业务不会因履行该合同而对交易对手方形成依赖。
原公告如下:
日期:2025-09-28 来源:智光电气
关键词: 智光电气 半固态磷酸铁锂储能系统 智光储能
近日,智光电气发布公告称,公司控股子公司广州智光储能科技有限公司于近日与中国能源建设集团广东省电力设计研究院有限公司签订了金额为人民币16,356.00万元的《采购合同》,广东院向智光储能采购高压级联半固态磷酸铁锂储能系统。
本合同涉及的业务为公司主营业务,若该合同顺利履行,预计将对公司本年度以及未来年度的财务状况以及经营业绩产生积极影响。合同履行对公司业务的独立性不产生影响,公司主要业务不会因履行该合同而对交易对手方形成依赖。
原公告如下:
能源资讯一手掌握,关注 "储能头条" 微信公众号
看资讯 / 读政策 / 找项目 / 推品牌 / 卖产品 / 招投标 / 招代理 / 发文章
扫码关注
免责声明:本文仅代表作者本人观点,与国际储能网无关,文章内容仅供参考。凡本网注明"来源:国际储能网"的作品,均为本站原创,转载请注明“来源:国际储能网”!凡本网注明“来源:XXX(非国际储能网)”的作品,均转载自其它媒体,转载目的在于传递更多信息,并不代表本网赞同其观点和对其真实性负责。
如因作品内容、版权和其它问题需要同本网联系的,请在相关内容刊发之日起30日内进行,我们将第一时间进行删除处理 。联系方式:400-8256-198